Проблема
На сегодняшний день ведётся работа над космическими теплицами, которые бы могли снабжать космонавтов на орбите свежей растительной едой. Чтобы их разработать, необходимо знать, какие внешние характеристики наиболее эффективно способны продлить жизнь растениям в неизбежных во время космического полёта критических условиях. На данный момент каждый год проводится Всероссийская программа «Стратосферный спутник», которое дает ученикам и студентам возможность запустить собственный спутник.
Цель проекта создание и запуск спутника формата кубсат 3U в стратосферу с целью исследования эффективности внешних факторов, влияющих на жизнедеятельность растений в космическом пространстве, до июля 2024.
✔Продумать жизнь растений в другой среде обитания
✔Разработать конструкцию спутника
✔ Сделать 3D-модель спутника
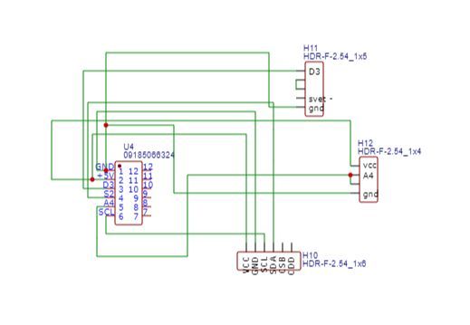
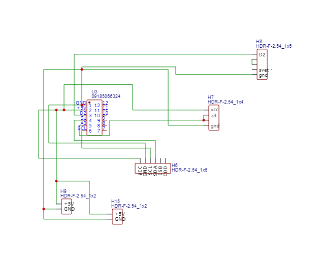
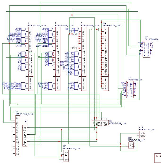
✔Подобрать компоненты электронной системы
✔ Запрограммировать все датчики
✔ Написать общий код-Проанализировать результаты
-Доработать спутник
-Запустить спутник в стратосферу
Экономика проекта |
Июль 2023 года был отмечен успешным запуском экспериментального аппарата в стратосферу. Стратосферный запуск был совершен благодаря всероссийской научно-исследовательской программе для школьников и студентов, предполагающей привлечение учащихся к деятельности высокотехнологичных отраслей и передовым исследованиям в области космонавтики.
Эксперимент был направлен на то, чтобы выяснить, выживут ли растения в экстремальных условиях.
Эксперимент
В ходе эксперимента опытные группы растений были успешно запущены в стратосферу, телеметрия отработала в штатном режиме. На максимальной высоте полета, составляющей 20,47 км, давление внутри теплицы опустилось ниже 50 мм.рт.ст., что соответствует давлению вне спутника, а температура достигла 0 °C, что на 50 °C выше внешней температуры.
По итогу эксперимента один из двух ростков гороха смог продолжить жизнедеятельность на земле. На рисунке видно, что температура внутри теплицы находилась в диапазоне от 42 °C до -5 °C, в то время как диапазон температур вне спутника составил от 35 °C до -50 °C, график зависимости температуры атмосферы в зависимости от высоты изображен на рисунке.



Планы на следующий год
повторно запустить спутник-3u в стратосферу свидетельствуют о стремлении продолжить исследования и расширить наши знания о выживаемости живых существ в космической среде.
Результаты этого года



